[1] |
WANG Y C, HE Z, CAO D D, et al.. Coverage path planning for kiwifruit picking robots based on deep reinforcement learning [J/OL]. Comput. Electron. Agric., 2023, 205: 107593 [2024-01-10]. .
|
[2] |
MEHTA S S, BURKS T F. Vision-based control of robotic manipulator for Citrus harvesting [J]. Comput. Electron. Agric., 2014, 102: 146-158.
|
[3] |
NING Z, LUO L, DING X, et al.. Recognition of sweet peppers and planning the robotic picking sequence in high-density orchards [J/OL]. Comput. Electron. Agric., 2022, 196: 106878 [2024-01-10]. .
|
[4] |
陈燕,王佳盛,曾泽钦,等.大视场下荔枝采摘机器人的视觉预定位方法[J].农业工程学报,2019,35(23):48-54.
|
|
CHEN Y, WANG J S, ZENG Z Q, et al.. Vision pre-positioning method for Litchi picking robot under large field of view [J]. Trans. Chin. Soc. Agric. Eng., 2019, 35(23): 48-54.
|
[5] |
王冰心,王孙安,于德弘.基于选择性注意机制的果实簇识别与采摘顺序规划[J].农业机械学报,2016,47(11):1-7.
|
|
WANG B X, WANG S A, YU D H. Fruit cluster recognition and picking sequence planning based on selective attention [J]. Trans. Chin. Soc. Agric. Mach., 2016, 47(11): 1-7.
|
[6] |
王金鹏,高凯,姜洪喆,等.基于改进的轻量化卷积神经网络火龙果检测方法[J].农业工程学报,2020,36(20):218-225.
|
|
WANG J P, GAO K, JIANG H Z, et al.. Method for detecting dragon fruit based on improved lightweight convolutional neural network [J]. Trans. Chin. Soc. Agric. Eng., 2020, 36(20): 218-225.
|
[7] |
商枫楠,周学成,梁英凯,等.基于改进YOLOX的自然环境中火龙果检测方法[J].智慧农业(中英文),2022,4(3):120-131.
|
|
SHANG F N, ZHOU X C, LIANG Y K, et al.. Detection method for dragon fruit in natural environment based on improved YOLOX [J]. Smart Agric., 2022, 4(3): 120-131.
|
[8] |
周佳良,王金鹏,张跃跃,等.基于GCAM-YOLOv5的火龙果快速检测方法[J].林业工程学报,2023,8(3):141-149.
|
|
ZHOU J L, WANG J P, ZHANG Y Y, et al.. Fast detection method of dragon fruits based on GCAM-YOLOv5 [J]. J. For. Eng., 2023, 8(3): 141-149.
|
[9] |
王金鹏,周佳良,张跃跃,等.基于优选YOLOv7模型的采摘机器人多姿态火龙果检测系统[J].农业工程学报,2023,39(8):276-283.
|
|
WANG J P, ZHOU J L, ZHANG Y Y, et al.. Multi-pose dragon fruit detection system for picking robots based on the optimal YOLOv7 model [J]. Trans. Chin. Soc. Agric. Eng., 2023, 39(8): 276-283.
|
[10] |
马帅.基于改进YOLOv4的梨果实识别及产量预测模型的研究[D].保定:河北农业大学,2022.
|
|
MA S. Research on pear fruit recognition based on improved YOLOv4 and yield predicate model [D]. Baoding: Hebei Agricultural University, 2022.
|
[11] |
LU Y, DU S, JI Z, et al.. ODL Net: Object detection and location network for small pears around the thinning period [J/OL]. Comput. Electron. Agric., 2023, 212: 108115 [2024-01-10]. .
|
[12] |
杨福增,雷小燕,刘志杰,等.基于CenterNet的密集场景下多苹果目标快速识别方法[J].农业机械学报,2022,53(2):265-273.
|
|
YANG F Z, LEI X Y, LIU Z J, et al.. Fast recognition method for multiple apple targets in dense scenes based on CenterNet [J]. Trans. Chin. Soc. Agric. Mach., 2022, 53(2): 265-273.
|
[13] |
乔艳军.基于深度学习的采摘机器人水果识别定位与采后自动分级技术研究[D].天津:天津理工大学,2022.
|
|
QIAO Y J. Research on fruit recognition and positioning and post harvest automatic grading technology of picking robot based on deep learning [D]. Tianjin: Tianjin University of Technology, 2022.
|
[14] |
龙燕,杨智优,何梦菲.基于改进YOLOv7的疏果期苹果目标检测方法[J].农业工程学报,2023,39(14):191-199.
|
|
LONG Y, YANG Z Y, HE M F. Recognizing apple targets before thinning using improved YOLOv7 [J]. Trans. Chin. Soc. Agric. Eng., 2023, 39(14): 191-199.
|
[15] |
宋怀波,王亚男,王云飞,等.基于YOLO v5s的自然场景油茶果识别方法[J].农业机械学报,2022,53(7):234-242.
|
|
SONG H B, WANG Y N, WANG Y F, et al.. Camellia oleifera fruit detection in natural scene based on YOLO v5s [J]. Trans. Chin. Soc. Agric. Mach., 2022, 53(7): 234-242.
|
[16] |
YANG H W, LIU Y Z, WANG S W, et al.. Improved apple fruit target recognition method based on YOLOv7 Model [J]. Agriculture, 2023, 13(7):1278 [2024-01-10]. .
|
[17] |
朱启兵,张梦,刘振方,等.基于点云配准的盆栽金桔果实识别与计数方法[J].农业机械学报,2022,53(5):209-216.
|
|
ZHU Q B, ZHANG M, LIU Z F, et al.. Identification and counting method of potted kumquat fruits based on point cloud registration [J]. Trans. Chin. Soc. Agric. Mach., 2022, 53(5): 209-216.
|
[18] |
高芳芳,武振超,索睿,等.基于深度学习与目标跟踪的苹果检测与视频计数方法[J].农业工程学报,2021,37(21):217-224.
|
|
GAO F F, WU Z C, SUO R, et al.. Apple detection and counting using real-time video based on deep learning and object tracking [J]. Trans. Chin. Soc. Agric. Eng., 2021, 37(21): 217-224.
|
[19] |
吕佳,张翠萍,刘琴,等.基于自纠正NMS-ByteTrack的套袋葡萄估产方法[J].农业工程学报,2023,39(13):182-190.
|
|
LYU J, ZHANG C P, LIU Q, et al.. Method for estimation of bagged grape yield using a self-correcting NMS-ByteTrack [J]. Trans. Chin. Soc. Agric. Eng., 2023, 39(13): 182-190.
|
[20] |
GAO F, FANG W, SUN X, et al.. A novel apple fruit detection and counting methodology based on deep learning and trunk tracking in modern orchard [J/OL]. Comput. Electron. Agric., 2022, 197: 107000 [2024-01-10]. .
|
[21] |
WU Z, SUN X, JIANG H, et al.. NDMFCS: an automatic fruit counting system in modern apple orchard using abatement of abnormal fruit detection [J/OL]. Comput. Electron. Agric., 2023, 211: 108036 [2024-01-10]. .
|
[22] |
宋怀波,尚钰莹,何东健.果实目标深度学习识别技术研究进展[J].农业机械学报,2023,54(1):1-19.
|
|
SONG H B, SHANG Y Y, HE D J. Review on deep learning technology for fruit target recognition [J]. Trans. Chin. Soc. Agric. Mach., 2023, 54(1): 1-19.
|
[23] |
LYU W Y, XU S L, ZHAO Y, et al.. Detrs beat yolos on real-time object detection [J/OL]. 2023, 2304:08069 [2024-01-10]. .
|
[24] |
WOJKE N, BEWLEY A, PAULUS D. Simple online and realtime tracking with a deep association metric [C]//2017 IEEE international conference on image processing (ICIP). IEEE, 2017: 3645-3649.
|
[25] |
ZHU X Z, HAN H, LIN S, et al..Deformable convnets v2: more deformable, better results [C]//Proceedings of the IEEE/CVF conference on computer vision and pattern recognition. IEEE, 2019: 9308-9316.
|
[26] |
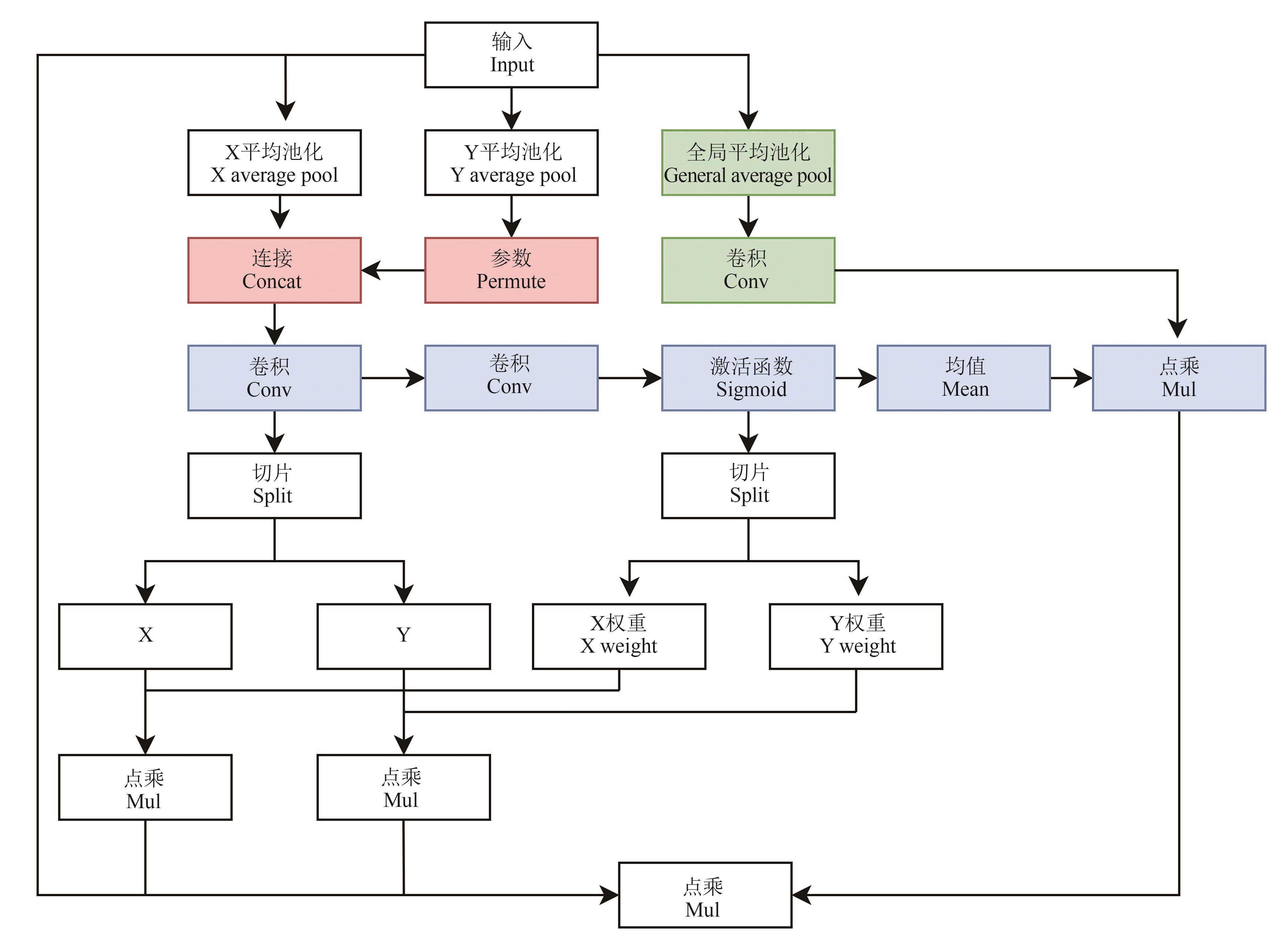
HOU Q B, ZHOU D Q, FENG J S. Coordinate attention for efficient mobile network design [C]//Proceedings of the IEEE/CVF conference on computer vision and pattern recognition. IEEE, 2021: 13713-13722.
|