中国农业科技导报 ›› 2024, Vol. 26 ›› Issue (4): 114-127.DOI: 10.13304/j.nykjdb.2023.0162
沙嘎那日·吉日木图1(), 林晓2(
), 沈兆基1, 郭肖蓉2, 李奎1, 贾红1(
), 周荣1(
)
收稿日期:
2023-03-07
接受日期:
2023-05-08
出版日期:
2024-04-15
发布日期:
2024-04-23
通讯作者:
贾红,周荣
作者简介:
沙嘎那日·沙嘎那日·吉日木图 E-mail:jrmt1997@sina.com基金资助:
Shagainar Jurmt1(), Xiao LIN2(
), Zhaoji SHEN1, Xiaorong GUO2, Kui LI1, Hong JIA1(
), Rong ZHOU1(
)
Received:
2023-03-07
Accepted:
2023-05-08
Online:
2024-04-15
Published:
2024-04-23
Contact:
Hong JIA,Rong ZHOU
摘要:
为分析非洲猪瘟病毒O174L基因,通过同源重组方式将O174L基因连接至pRK5M-C-2×Strep载体,构建重组质粒,经PCR扩增和测序鉴定正确后,将重组质粒转染至猪小肠上皮细胞系(porcine intestinal columnar epithelial cells,IPEC-J2)中,通过免疫荧光和Western blot检测O174L蛋白的表达情况。PCR及测序结果显示,pRK5M-C-2×Strep-O174L重组质粒构建成功。免疫荧光和Western blot检测结果显示,O174L蛋白能够在IPEC-J2细胞中稳定表达。生物信息学分析结果显示,基于O174L基因和B646L(p72)基因序列构建各分离毒株的2个系统发育树间排列高度相似。来自中国的16株分离株中,O174L基因序列的相似性高达96.76%~100.00%。其中,与中国爆发的其他Ⅱ型分离株相比,China/2018/AnhuiXCGQ在O174L蛋白的第67、75及110位氨基酸存在差异,GZ201801在第110位氨基酸存在差异。Ⅰ型分离株 SD/DY-I/2021和 HeN/ZZ-P1/2021的O174L蛋白的氨基酸序列分别在第13、73、93、95、113和114位上与其他中国Ⅱ型分离株存在差异。O174L蛋白为稳定的亲水蛋白,没有信号肽和跨膜区;其二级结构由α螺旋、β折叠和无规则卷曲组成,三级结构预测结果与二级结构预测相符。以上结果为深入研究ASFV O174L蛋白与宿主间的相互作用和遗传进化提供了基础。
中图分类号:
沙嘎那日·吉日木图, 林晓, 沈兆基, 郭肖蓉, 李奎, 贾红, 周荣. 非洲猪瘟病毒O174L蛋白的真核表达载体构建及分子特征分析[J]. 中国农业科技导报, 2024, 26(4): 114-127.
Shagainar Jurmt, Xiao LIN, Zhaoji SHEN, Xiaorong GUO, Kui LI, Hong JIA, Rong ZHOU. Construction of Eukaryotic Expression Vector of African Swine Fever Virus O174L Protein and Analysis of Molecular Characteristics[J]. Journal of Agricultural Science and Technology, 2024, 26(4): 114-127.
序号Number | 登录号 GeneBank ID | 名称 Name | 宿主 Host | 国家 Country | 年份 Year | p72基因型 p72 genotype |
---|---|---|---|---|---|---|
1 | AM712239 | Benin 97/1 | 猪Pig | 贝宁Benin | 1997 | Ⅰ |
2 | AM712240 | OURT 88/3 | 软蜱Tick | 葡萄牙Portugal | 1988 | Ⅰ |
3 | FR682468 | Georgia 2007/1 | 猪Pig | 格鲁吉亚Georgia | 2007 | Ⅱ |
4 | KM102979 | 26544/OG10 | 野猪Wild boar | 意大利Italy | 2010 | Ⅰ |
5 | KM262844 | L60 | 家猪Domestic pig | 葡萄牙Portugal | 1960 | Ⅰ |
6 | KM262845 | NHV | 家猪Domestic pig | 葡萄牙Portugal | 1968 | Ⅰ |
7 | KP055815 | BA71 | 野猪Wild boar | 西班牙Spain | 1971 | Ⅰ |
8 | KX354450 | 47/Ss/2008 | 猪Pig | 意大利Italy | 2008 | Ⅰ |
9 | LR536725 | Belgium 2018/1 | 野猪Wild boar | 比利时Belgium | 2018 | Ⅱ |
10 | LR722599 | Moldova 2017/1 | 野猪Wild boar | 摩尔多瓦Moldova | 2017 | Ⅱ |
11 | LR722600 | CzechRepublic 2017/1 | 野猪Wild boar | 捷克共和国Czech Republic | 2017 | Ⅱ |
12 | LR812933 | Arm/07/CBM/c2 | 猪Pig | 亚美尼亚Armenia | 2007 | Ⅱ |
13 | LR813622 | Tanzania/Rukwa/2017/1 | 猪Pig | 坦桑尼亚Tanzania | 2017 | Ⅱ |
14 | LR881473 | Arm/07/CBM/c4 | 猪Pig | 亚美尼亚Armenia | 2007 | Ⅰ |
15 | LS478113 | Estonia 2014 | 野猪Wild boar | 爱沙尼亚Estonia | 2014 | Ⅱ |
16 | MG939583 | Pol16_20186_o7 | 野猪Wild boar | 波兰Poland | 2016 | Ⅱ |
17 | MG939588 | Pol17_04461_C210 | 野猪Wild boar | 波兰Poland | 2017 | Ⅱ |
18 | MH025916 | R8 | 猪Pig | 乌干达Uganda | 2015 | IX |
19 | MH025917 | R7 | 猪Pig | 乌干达Uganda | 2015 | IX |
20 | MH025918 | R25 | 猪Pig | 乌干达Uganda | 2015 | IX |
21 | MH025919 | N10 | 猪Pig | 乌干达Uganda | 2015 | IX |
22 | MH025920 | R35 | 猪Pig | 乌干达Uganda | 2015 | IX |
23 | MH766894 | ASFV-SY18 | 猪Pig | 中国China | 2018 | Ⅱ |
24 | MH910495 | Georgia 2008/1 | 猪Pig | 格鲁吉亚Georgia | 2008 | Ⅱ |
25 | MH910496 | Georgia 2008/2 | 猪Pig | 格鲁吉亚Georgia | 2008 | Ⅱ |
26 | MK128995 | China/2018/AnhuiXCGQ | 猪Pig | 中国China | 2018 | Ⅱ |
27 | MK333180 | Pig/HLJ/2018 | 猪Pig | 中国China | 2018 | Ⅱ |
28 | MK333181 | DB/LN/2018 | 血干粉Dried blood | 中国China | 2018 | Ⅱ |
29 | MK543947 | Belgium/Etalle/wb/2018 | 野猪Wild boar | 比利时Belgium | 2018 | Ⅱ |
30 | MK628478 | ASFV/LT14/1490 | 猪Pig | 立陶宛Lithuania | 2014 | Ⅱ |
31 | MK645909 | ASFV-wbBS01 | 野猪Wild boar | 中国China | 2018 | Ⅱ |
32 | MK940252 | CN/2019/InnerMongolia-AES01 | 野猪Wild boar | 中国China | 2019 | Ⅱ |
33 | MN172368 | ASFV/pig/China/CAS19-01/2019 | 野猪Wild boar | 中国China | 2019 | Ⅱ |
34 | MN194591 | ASFV/Kyiv/2016/131 | 野猪Wild boar | 乌克兰Ukraine | 2016 | Ⅱ |
35 | MN270969 | 56/Ca/1978 | 猪Pig | 意大利Italy | 1978 | Ⅰ |
36 | MN270970 | 57/Ca/1979 | 猪Pig | 意大利Italy | 1979 | Ⅰ |
37 | MN270971 | 139/Nu/1981 | 猪Pig | 意大利Italy | 1981 | Ⅰ |
38 | MN270972 | 140/Or/1985 | 猪Pig | 意大利Italy | 1985 | Ⅰ |
39 | MN270973 | 85/Ca/1985 | 猪Pig | 意大利Italy | 1985 | Ⅰ |
40 | MN270974 | 141/Nu/1990 | 猪Pig | 意大利Italy | 1990 | Ⅰ |
41 | MN270975 | 142/Nu/1995 | 猪Pig | 意大利Italy | 1995 | Ⅰ |
42 | MN270976 | 60/Nu/1997 | 猪Pig | 意大利Italy | 1997 | Ⅰ |
43 | MN270977 | 26/Ss/2004 | 猪Pig | 意大利Italy | 2004 | Ⅰ |
44 | MN270978 | 72407/Ss/2005 | 野猪Wild boar | 意大利Italy | 2005 | Ⅰ |
45 | MN270979 | 97/Ot/2012 | 猪Pig | 意大利Italy | 2012 | Ⅰ |
46 | MN270980 | 22653/Ca/2014 | 猪Pig | 意大利Italy | 2014 | Ⅰ |
47 | MN318203 | LIV_5_40 | 软蜱Tick | 赞比亚Zambia | 1983 | Ⅰ |
48 | MN336500 | RSA_2_2008 | 软蜱Tick | 南非South Africa | 2008 | XⅫ |
49 | MN393476 | Wuhan 2019-1 | 猪Pig | 中国China | 2019 | Ⅱ |
50 | MN393477 | Wuhan 2019-2 | 猪Pig | 中国China | 2019 | Ⅱ |
51 | MN394630 | SPEC_57 | 软蜱Tick | 南非South Africa | 1985 | Ⅷ |
52 | MN630494 | Zaire | 野猪Wild boa | 扎伊尔Zaire | 1977 | XX |
53 | MN641876 | RSA_W1_1999 | 疣猪Warthog | 南非South Africa | 1999 | Ⅳ |
54 | MN641877 | RSA_2_2004 | 野猪Wild boar | 南非South Africa | 2004 | XX |
55 | MN715134 | ASFV_HU_2018 | 野猪Wild boar | 匈牙利Hungary | 2018 | Ⅱ |
56 | MN913970 | Liv13/33 (OmLF2) | 非洲钝缘蜱Ornithodoros moubata | 法国France | 2017 | Ⅰ |
57 | MT166692 | ASFV_Hanoi_2019 | 猪Pig | 越南Viet Nam | 2019 | Ⅱ |
58 | MT180393 | ASFV_NgheAn_2019 | 猪Pig | 越南Viet Nam | 2019 | Ⅱ |
59 | MT459800 | ASFV/Kabardino-Balkaria 19/WB-964 | 野猪Wild boar | 俄罗斯Russia | 2019 | Ⅱ |
60 | MT496893 | GZ201801 | 猪Pig | 中国China | 2018 | Ⅱ |
61 | MT882025 | VN/QP-ASFV1(2019) | 雌猪Sow | 越南Viet Nam | 2019 | Ⅱ |
62 | MW033528 | ASFV-wbShX01 | 野猪Wild boar | 中国China | 2019 | Ⅱ |
63 | MW049116 | ASFV Korea/pig/Yeoncheon1/2019 | 猪Pig | 韩国South Korea | 2019 | Ⅱ |
64 | MW306190 | ASFV/Amur 19/WB-6905 | 野猪Wild boar | 俄罗斯Russia | 2019 | Ⅱ |
65 | MW306191 | ASFV/Primorsky 19/WB-6723 | 野猪Wild boar | 俄罗斯Russia | 2019 | Ⅱ |
66 | MW306192 | ASFV/Ulyanovsk 19/WB-5699 | 野猪Wild boar | 俄罗斯Russia | 2019 | Ⅱ |
67 | MW396979 | ASFV/Timor-Leste/2019/1 | 猪Pig | 2019 | Ⅱ | |
68 | MW465755 | VNUA-ASFV-05L1/HaNam/VN/2020 | 野猪Wild boar | 越南Viet Nam | 2020 | Ⅱ |
69 | MW521382 | HuB20 | 猪Pig | 中国China | 2020 | Ⅱ |
70 | MW647171 | LO2018 major | 猪Pig | 意大利Italy | 2018 | Ⅰ |
71 | MW647172 | LO2018 minor | 猪Pig | 意大利Italy | 2018 | Ⅰ |
72 | MW656282 | Heilongjiang/HRB1/2020 | 猪Pig | 中国China | 2020 | Ⅱ |
73 | MW723480 | Ca1978_2 | 猪Pig | 意大利Italy | 1978 | Ⅰ |
74 | MW723481 | Nu1979 | 猪Pig | 意大利Italy | 1979 | Ⅰ |
75 | MW723482 | Nu1986 | 猪Pig | 意大利Italy | 1986 | Ⅰ |
76 | MW723483 | Nu1990_1 | 猪Pig | 意大利Italy | 1990 | Ⅰ |
77 | MW723484 | Nu1991_2 | 猪Pig | 意大利Italy | 1991 | Ⅰ |
78 | MW723487 | Or1993_1 | 猪Pig | 意大利Italy | 1993 | Ⅰ |
79 | MW723492 | 4996 WB | 野猪Wild boar | 意大利Italy | 2008 | Ⅰ |
80 | MW723496 | 74377 | 猪Pig | 意大利Italy | 2004 | Ⅰ |
81 | MW856068 | MAL/19/Karonga | 野猪Wild boar | 马拉维Malawi | 2019 | Ⅱ |
82 | MZ202520 | K49 | 猪Pig | 卡丹加Katanga | 1949 | Ⅰ |
83 | MZ614662 | CADC_HN09 | 猪Pig | 中国China | 2019 | Ⅱ |
84 | MZ945536 | HeN/ZZ-P1/2021 | 野猪Wild boar | 中国China | 2021 | Ⅰ |
85 | MZ945537 | SD/DY-I/2021 | 野猪Wild boar | 中国China | 2021 | Ⅰ |
86 | OL692743 | IND/AS/SD-02/2020 | 猪Pig | 印度India | 2020 | Ⅱ |
87 | OM333166 | VNUA-LAVL2 | 猪Pig | 越南Viet Nam | 2019 | Ⅱ |
88 | OM481275 | ABTCVSCK_ASF001 | 猪Pig | 印度India | 2020 | Ⅱ |
89 | ON075797 | Korea/YC1/2019 | 野猪Wild boar | 韩国South Korea | 2019 | Ⅱ |
90 | ON108571 | 2802/AL/2022 | 野猪Wild boar | 意大利Italy | 2022 | Ⅱ |
91 | ON185726 | Dr-1980 | 野猪Wild boar | 多米尼加共和国Dominican Republic | 1980 | Ⅰ |
92 | FN557520 | E75 | 猪Pig | 西班牙Spain | 1975 | Ⅰ |
表 1 ASFV分离株信息 (续表Continued)
Table 1 Information of ASFV isolated strains
序号Number | 登录号 GeneBank ID | 名称 Name | 宿主 Host | 国家 Country | 年份 Year | p72基因型 p72 genotype |
---|---|---|---|---|---|---|
1 | AM712239 | Benin 97/1 | 猪Pig | 贝宁Benin | 1997 | Ⅰ |
2 | AM712240 | OURT 88/3 | 软蜱Tick | 葡萄牙Portugal | 1988 | Ⅰ |
3 | FR682468 | Georgia 2007/1 | 猪Pig | 格鲁吉亚Georgia | 2007 | Ⅱ |
4 | KM102979 | 26544/OG10 | 野猪Wild boar | 意大利Italy | 2010 | Ⅰ |
5 | KM262844 | L60 | 家猪Domestic pig | 葡萄牙Portugal | 1960 | Ⅰ |
6 | KM262845 | NHV | 家猪Domestic pig | 葡萄牙Portugal | 1968 | Ⅰ |
7 | KP055815 | BA71 | 野猪Wild boar | 西班牙Spain | 1971 | Ⅰ |
8 | KX354450 | 47/Ss/2008 | 猪Pig | 意大利Italy | 2008 | Ⅰ |
9 | LR536725 | Belgium 2018/1 | 野猪Wild boar | 比利时Belgium | 2018 | Ⅱ |
10 | LR722599 | Moldova 2017/1 | 野猪Wild boar | 摩尔多瓦Moldova | 2017 | Ⅱ |
11 | LR722600 | CzechRepublic 2017/1 | 野猪Wild boar | 捷克共和国Czech Republic | 2017 | Ⅱ |
12 | LR812933 | Arm/07/CBM/c2 | 猪Pig | 亚美尼亚Armenia | 2007 | Ⅱ |
13 | LR813622 | Tanzania/Rukwa/2017/1 | 猪Pig | 坦桑尼亚Tanzania | 2017 | Ⅱ |
14 | LR881473 | Arm/07/CBM/c4 | 猪Pig | 亚美尼亚Armenia | 2007 | Ⅰ |
15 | LS478113 | Estonia 2014 | 野猪Wild boar | 爱沙尼亚Estonia | 2014 | Ⅱ |
16 | MG939583 | Pol16_20186_o7 | 野猪Wild boar | 波兰Poland | 2016 | Ⅱ |
17 | MG939588 | Pol17_04461_C210 | 野猪Wild boar | 波兰Poland | 2017 | Ⅱ |
18 | MH025916 | R8 | 猪Pig | 乌干达Uganda | 2015 | IX |
19 | MH025917 | R7 | 猪Pig | 乌干达Uganda | 2015 | IX |
20 | MH025918 | R25 | 猪Pig | 乌干达Uganda | 2015 | IX |
21 | MH025919 | N10 | 猪Pig | 乌干达Uganda | 2015 | IX |
22 | MH025920 | R35 | 猪Pig | 乌干达Uganda | 2015 | IX |
23 | MH766894 | ASFV-SY18 | 猪Pig | 中国China | 2018 | Ⅱ |
24 | MH910495 | Georgia 2008/1 | 猪Pig | 格鲁吉亚Georgia | 2008 | Ⅱ |
25 | MH910496 | Georgia 2008/2 | 猪Pig | 格鲁吉亚Georgia | 2008 | Ⅱ |
26 | MK128995 | China/2018/AnhuiXCGQ | 猪Pig | 中国China | 2018 | Ⅱ |
27 | MK333180 | Pig/HLJ/2018 | 猪Pig | 中国China | 2018 | Ⅱ |
28 | MK333181 | DB/LN/2018 | 血干粉Dried blood | 中国China | 2018 | Ⅱ |
29 | MK543947 | Belgium/Etalle/wb/2018 | 野猪Wild boar | 比利时Belgium | 2018 | Ⅱ |
30 | MK628478 | ASFV/LT14/1490 | 猪Pig | 立陶宛Lithuania | 2014 | Ⅱ |
31 | MK645909 | ASFV-wbBS01 | 野猪Wild boar | 中国China | 2018 | Ⅱ |
32 | MK940252 | CN/2019/InnerMongolia-AES01 | 野猪Wild boar | 中国China | 2019 | Ⅱ |
33 | MN172368 | ASFV/pig/China/CAS19-01/2019 | 野猪Wild boar | 中国China | 2019 | Ⅱ |
34 | MN194591 | ASFV/Kyiv/2016/131 | 野猪Wild boar | 乌克兰Ukraine | 2016 | Ⅱ |
35 | MN270969 | 56/Ca/1978 | 猪Pig | 意大利Italy | 1978 | Ⅰ |
36 | MN270970 | 57/Ca/1979 | 猪Pig | 意大利Italy | 1979 | Ⅰ |
37 | MN270971 | 139/Nu/1981 | 猪Pig | 意大利Italy | 1981 | Ⅰ |
38 | MN270972 | 140/Or/1985 | 猪Pig | 意大利Italy | 1985 | Ⅰ |
39 | MN270973 | 85/Ca/1985 | 猪Pig | 意大利Italy | 1985 | Ⅰ |
40 | MN270974 | 141/Nu/1990 | 猪Pig | 意大利Italy | 1990 | Ⅰ |
41 | MN270975 | 142/Nu/1995 | 猪Pig | 意大利Italy | 1995 | Ⅰ |
42 | MN270976 | 60/Nu/1997 | 猪Pig | 意大利Italy | 1997 | Ⅰ |
43 | MN270977 | 26/Ss/2004 | 猪Pig | 意大利Italy | 2004 | Ⅰ |
44 | MN270978 | 72407/Ss/2005 | 野猪Wild boar | 意大利Italy | 2005 | Ⅰ |
45 | MN270979 | 97/Ot/2012 | 猪Pig | 意大利Italy | 2012 | Ⅰ |
46 | MN270980 | 22653/Ca/2014 | 猪Pig | 意大利Italy | 2014 | Ⅰ |
47 | MN318203 | LIV_5_40 | 软蜱Tick | 赞比亚Zambia | 1983 | Ⅰ |
48 | MN336500 | RSA_2_2008 | 软蜱Tick | 南非South Africa | 2008 | XⅫ |
49 | MN393476 | Wuhan 2019-1 | 猪Pig | 中国China | 2019 | Ⅱ |
50 | MN393477 | Wuhan 2019-2 | 猪Pig | 中国China | 2019 | Ⅱ |
51 | MN394630 | SPEC_57 | 软蜱Tick | 南非South Africa | 1985 | Ⅷ |
52 | MN630494 | Zaire | 野猪Wild boa | 扎伊尔Zaire | 1977 | XX |
53 | MN641876 | RSA_W1_1999 | 疣猪Warthog | 南非South Africa | 1999 | Ⅳ |
54 | MN641877 | RSA_2_2004 | 野猪Wild boar | 南非South Africa | 2004 | XX |
55 | MN715134 | ASFV_HU_2018 | 野猪Wild boar | 匈牙利Hungary | 2018 | Ⅱ |
56 | MN913970 | Liv13/33 (OmLF2) | 非洲钝缘蜱Ornithodoros moubata | 法国France | 2017 | Ⅰ |
57 | MT166692 | ASFV_Hanoi_2019 | 猪Pig | 越南Viet Nam | 2019 | Ⅱ |
58 | MT180393 | ASFV_NgheAn_2019 | 猪Pig | 越南Viet Nam | 2019 | Ⅱ |
59 | MT459800 | ASFV/Kabardino-Balkaria 19/WB-964 | 野猪Wild boar | 俄罗斯Russia | 2019 | Ⅱ |
60 | MT496893 | GZ201801 | 猪Pig | 中国China | 2018 | Ⅱ |
61 | MT882025 | VN/QP-ASFV1(2019) | 雌猪Sow | 越南Viet Nam | 2019 | Ⅱ |
62 | MW033528 | ASFV-wbShX01 | 野猪Wild boar | 中国China | 2019 | Ⅱ |
63 | MW049116 | ASFV Korea/pig/Yeoncheon1/2019 | 猪Pig | 韩国South Korea | 2019 | Ⅱ |
64 | MW306190 | ASFV/Amur 19/WB-6905 | 野猪Wild boar | 俄罗斯Russia | 2019 | Ⅱ |
65 | MW306191 | ASFV/Primorsky 19/WB-6723 | 野猪Wild boar | 俄罗斯Russia | 2019 | Ⅱ |
66 | MW306192 | ASFV/Ulyanovsk 19/WB-5699 | 野猪Wild boar | 俄罗斯Russia | 2019 | Ⅱ |
67 | MW396979 | ASFV/Timor-Leste/2019/1 | 猪Pig | 2019 | Ⅱ | |
68 | MW465755 | VNUA-ASFV-05L1/HaNam/VN/2020 | 野猪Wild boar | 越南Viet Nam | 2020 | Ⅱ |
69 | MW521382 | HuB20 | 猪Pig | 中国China | 2020 | Ⅱ |
70 | MW647171 | LO2018 major | 猪Pig | 意大利Italy | 2018 | Ⅰ |
71 | MW647172 | LO2018 minor | 猪Pig | 意大利Italy | 2018 | Ⅰ |
72 | MW656282 | Heilongjiang/HRB1/2020 | 猪Pig | 中国China | 2020 | Ⅱ |
73 | MW723480 | Ca1978_2 | 猪Pig | 意大利Italy | 1978 | Ⅰ |
74 | MW723481 | Nu1979 | 猪Pig | 意大利Italy | 1979 | Ⅰ |
75 | MW723482 | Nu1986 | 猪Pig | 意大利Italy | 1986 | Ⅰ |
76 | MW723483 | Nu1990_1 | 猪Pig | 意大利Italy | 1990 | Ⅰ |
77 | MW723484 | Nu1991_2 | 猪Pig | 意大利Italy | 1991 | Ⅰ |
78 | MW723487 | Or1993_1 | 猪Pig | 意大利Italy | 1993 | Ⅰ |
79 | MW723492 | 4996 WB | 野猪Wild boar | 意大利Italy | 2008 | Ⅰ |
80 | MW723496 | 74377 | 猪Pig | 意大利Italy | 2004 | Ⅰ |
81 | MW856068 | MAL/19/Karonga | 野猪Wild boar | 马拉维Malawi | 2019 | Ⅱ |
82 | MZ202520 | K49 | 猪Pig | 卡丹加Katanga | 1949 | Ⅰ |
83 | MZ614662 | CADC_HN09 | 猪Pig | 中国China | 2019 | Ⅱ |
84 | MZ945536 | HeN/ZZ-P1/2021 | 野猪Wild boar | 中国China | 2021 | Ⅰ |
85 | MZ945537 | SD/DY-I/2021 | 野猪Wild boar | 中国China | 2021 | Ⅰ |
86 | OL692743 | IND/AS/SD-02/2020 | 猪Pig | 印度India | 2020 | Ⅱ |
87 | OM333166 | VNUA-LAVL2 | 猪Pig | 越南Viet Nam | 2019 | Ⅱ |
88 | OM481275 | ABTCVSCK_ASF001 | 猪Pig | 印度India | 2020 | Ⅱ |
89 | ON075797 | Korea/YC1/2019 | 野猪Wild boar | 韩国South Korea | 2019 | Ⅱ |
90 | ON108571 | 2802/AL/2022 | 野猪Wild boar | 意大利Italy | 2022 | Ⅱ |
91 | ON185726 | Dr-1980 | 野猪Wild boar | 多米尼加共和国Dominican Republic | 1980 | Ⅰ |
92 | FN557520 | E75 | 猪Pig | 西班牙Spain | 1975 | Ⅰ |
图1 系统发育树A:基于O174L核苷酸序列;B:基于B646L(p72)核苷酸序列。不同ASFV株的基因序列用GenBank登录号加分离株名称表示,后面标注各自的基因型;红色圆点为中国的分离株
Fig. 1 Phylogenetic treeA: Based on the nucleotide sequences of O174L; B: Based on the nucleotide sequences of B646L (p72). the gene sequences of different ASFV strains are represented by the GenBank login number and the isolate name, followed by their respective genotypes; the red dots represent Chinese isolates
图2 O174L序列特征A:中国分离株O174L蛋白氨基酸多序列比对;B:分离株LIV_5_40与其他Ⅰ型分离株之间的O174L基因序列比对;C:分离株LIV_5_40与其他Ⅰ型分离株之间的B646L基因序列比对
Fig. 2 Sequence characteristics of O174LA: Multiple amino acid sequence alignment of the O174L protein of Chinese isolates; B: O174L gene sequence alignment between isolate LIV_ 5_40 and other isolates genotypeⅠ; C: B646L gene sequence alignment between isolate LIV_ 5_40 and other isolates genotypeⅠ
图3 O174L蛋白特征A:O174L蛋白信号肽预测;B:O174L蛋白跨膜区预测
Fig. 3 Feature of O174L proteinA: Signal peptide prediction of O174L protein; B: Transmembrane region prediction of O174L protein
图5 O174L基因重组质粒构建A:O174L基因PCR;B:pRK5M-C-2×Strep-O174L重组质粒;C:菌液PCR。M—DNA marker Gs DL2502;1~3—PCR 扩增产物
Fig. 5 Construction of O174L gene recombinant plasmidA: PCR of O174L gene; B: Recombinant plasmid pRK5M-C-2×Strep-O174L; C: PCR of target gene in bacteria. M—DNA marker Gs DL2502; 1~3—Amplification product of PCR
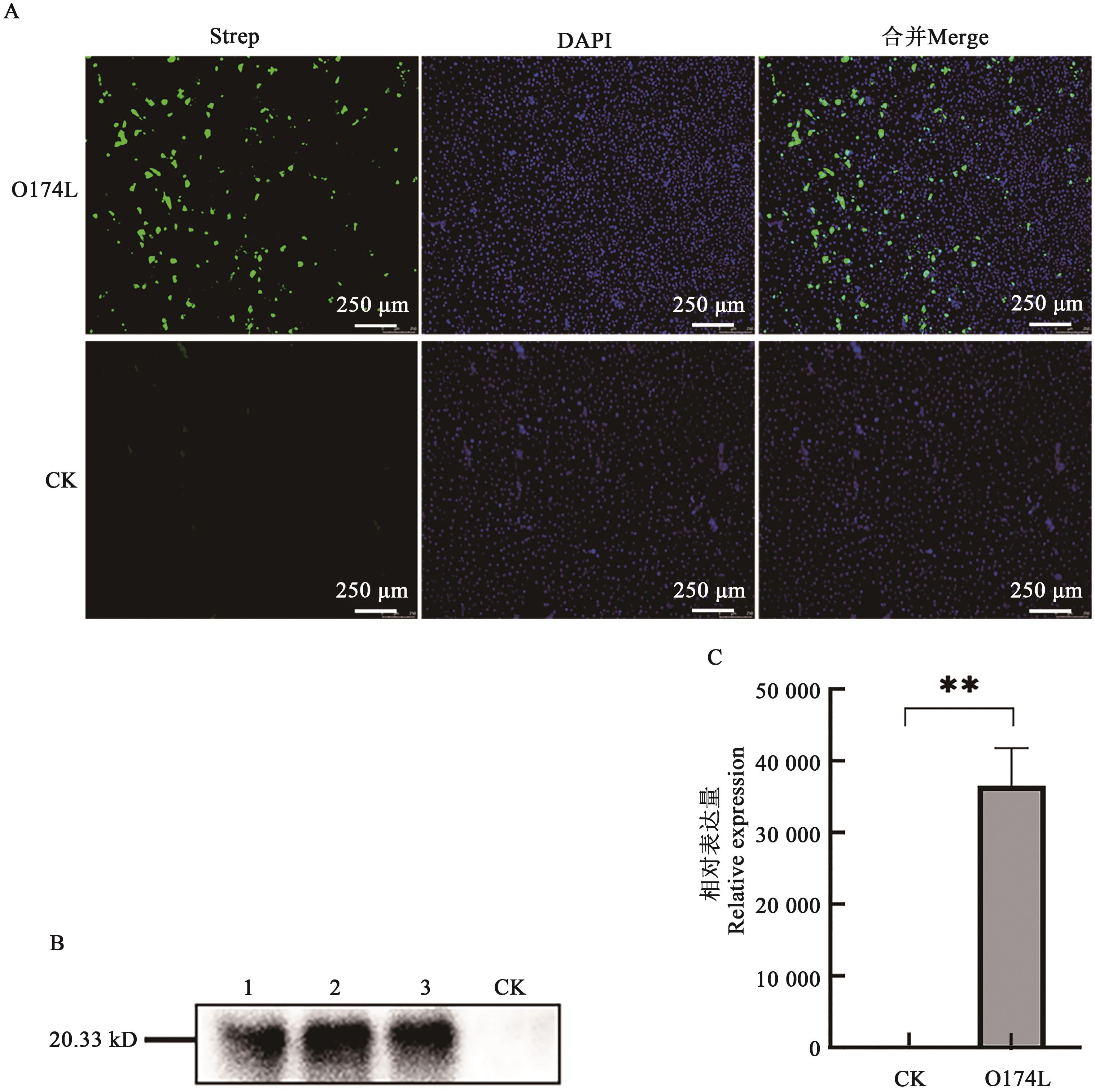
图6 O174L在细胞内表达检测A:免疫荧光检测;B:Western blot检测;C:表达量分析。DAPI—4’,6-二脒基-2-苯基吲哚;Strep—Strep标签抗体;CK—对照;1~3—O174L蛋白生物学重复;**表示在P<0.01水平差异显著。
Fig. 6 Detection of intracellular expression of O174LA: Immunofluorescence assay; B: Detection of western blot; C: Expression analysis. DAPI—4’,6-diamidino-2-phenylindole; Strep—Strep-tagged antibodies; CK—Control; 1~3—Biological duplication of O174L protein; ** indicates significant difference at P<0.01 level
1 | CHAPMAN D A G, TCHEREPANOV V, UPTON C, et al.. Comparison of the genome sequences of non-pathogenic and pathogenic African swine fever virus isolates [J]. J. Gen. Virol, 2008, 89(Pt2):397-408. |
2 | NDLOVU S, WILLIAMSON A L, HEATH L, et al.. Genome sequences of three African swine fever viruses of genotypes IV and XX from zaire and south africa, isolated from a domestic pig (sus scrofa domesticus), a warthog (phacochoerus africanus), and a European wild boar (sus scrofa) [J/OL]. Microbiol. Resour. Announc., 2020, 932:e00341-20 [2023-02-15]. . |
3 | PÉREZ-NÚÑEZ D, GARCÍA-URDIALES E, MARTÍNEZ-BONET M, et al.. CD2v interacts with adaptor protein AP-1 during African swine fever infection [J/OL]. PLoS One, 2015, 104:e0123714 [2023-02-15]. . |
4 | SáNCHEZ E G, PéREZ-NÚÑEZ D, REVILLA Y. Mechanisms of entry and endosomal pathway of African swine fever virus [J/OL]. Vaccines (Basel), 2017, 54:42 [2023-02-15]. . |
5 | MILLS C D. M1 and M2 macrophages: oracles of health and disease [J]. Crit. Rev. Immunol., 2012, 32(6):463-488. |
6 | BILITY M T, CHENG L, ZHANG Z, et al.. Hepatitis B virus infection and immunopathogenesis in a humanized mouse model: induction of human-specific liver fibrosis and M2-like macrophages [J/OL]. PLoS Pathog., 2014, 103:e1004032 [2023-02-15]. . |
7 | MARTINEZ F O, GORDON S. The M1 and M2 paradigm of macrophage activation: time for reassessment [J/OL]. F1000Prime Rep., 2014, 6:13 [2023-02-15]. . |
8 | MARTINEZ F O, GORDON S, LOCATI M, et al.. Transcriptional profiling of the human monocyte-to-macrophage differentiation and polarization: new molecules and patterns of gene expression [J]. J. Immunol., 2006, 177(10):7303-7311. |
9 | VOGEL D Y, VEREYKEN E J, GLIM J E, et al.. Macrophages in inflammatory multiple sclerosis lesions have an intermediate activation status [J/OL]. J. Neuroinflamm., 2013, 10:35 [2023-02-15]. . |
10 | FORMAN H J, TORRES M. Redox signaling in macrophages [J]. Mol. Aspects Med., 2001, 224(5):189-216. |
11 | PEI D S, STRAUSS P R. Zebrafish as a model system to study DNA damage and repair [J]. Mutatation Res., 2013, 743-744:151-159. |
12 | PRZYBYLOWSKA K, KABZINSKI J, SYGUT A, et al.. An association selected polymorphisms of XRCC1, OGG1 and MUTYH gene and the level of efficiency oxidative DNA damage repair with a risk of colorectal cancer [J]. Mutatant Res., 2013, 745-746:6-15. |
13 | OLIVEROS M, YÁÑEZ R J, SALAS M L, et al.. Characterization of an African swine fever virus 20-kDa DNA polymerase involved in DNA repair [J]. J. Biol. Chem., 1997, 272(49):30899-30910. |
14 | SHOWALTER A K, TSAI M D. A DNA polymerase with specificity for five base pairs [J]. J. Am. Chem. Soc., 2001, 123(8):1776-1777. |
15 | SHOWALTER A K, BYEON I J, SU M I, et al.. Solution structure of a viral DNA polymerase X and evidence for a mutagenic function [J]. Nat. Struct. Biol., 2001, 81(1):942-946. |
16 | MACIEJEWSKI M W, SHIN R, PAN B, et al.. Solution structure of a viral DNA repair polymerase [J]. Nat. Struct. Biol., 2001, 81(1):936-941. |
17 | AHN J, KRAYNOV V S, ZHONG X, et al.. DNA polymerase beta: effects of gapped DNA substrates on dNTP specificity, fidelity, processivity and conformational changes [J]. Biochem. J., 1998, 331(Pt1):79-87. |
18 | CHAGOVETZ A M, SWEASY J B, PRESTON B D. Increased activity and fidelity of DNA polymerase beta on single-nucleotide gapped DNA [J]. J. Biol. Chem., 1997, 272(44):27501-27504. |
19 | LAMARCHE B J, KUMAR S, TSAI M D. ASFV DNA polymerse X is extremely error-prone under diverse assay conditions and within multiple DNA sequence contexts [J]. Biochemistry, 2006, 454(9):14826-14833. |
20 | COSTARD S, WIELAND B, DE GLANVILLE W, et al.. African swine fever: how can global spread be prevented? [J]. Philos Trans. R Soc. Lond B Biol. Sci., 2009, 3641(530):2683-2696. |
21 | ROWLANDS R J, MICHAUD V, HEATH L, et al.. African swine fever virus isolate, Georgia, 2007 [J]. Emerg. Infect. Dis., 2008, 141(2):1870-1874. |
22 | ZHOU X, LI N, LUO Y, et al.. Emergence of African swine fever in china, 2018 [J]. Transbound Emerg. Dis., 2018, 65(6):1482-1484. |
23 | RAJUKUMAR K, SENTHILKUMAR D, VENKATESH G, et al.. Genetic characterization of African swine fever virus from domestic pigs in India [J]. Transbound Emerg. Dis., 2021, 68(5):2687-2692. |
24 | SAUTER-LOUIS C, FORTH J H, PROBST C, et al.. Joining the club: first detection of African swine fever in wild boar in Germany [J]. Transbound Emerg. Dis., 2021, 68(4):1744-1752. |
25 | GONZALES W, MORENO C, DURAN U, et al.. African swine fever in the Dominican Republic [J]. Transbound Emerg. Dis., 2021, 68(6):3018-3019. |
26 | BLOME S, FRANZKE K, BEER M. African swine fever - a review of current knowledge [J/OL]. Virus Res., 2020, 287:198099 [2023-02-15]. . |
27 | LINDAHL T, WOOD R D. Quality control by DNA repair [J]. Science, 1999, 2865(446):1897-1905. |
28 | BEARD W A, WILSON S H. Structural design of a eukaryotic DNA repair polymerase: DNA polymerase beta [J]. Mutatant Res., 2000, 4603(4):231-244. |
29 | CHEN Y, ZHANG J, LIU H, et al.. Unique 5’-P recognition and basis for dG: dGTP misincorporation of ASFV DNA polymerase X [J/OL]. PLoS Biol., 2017, 152:e1002599 [2023-02-15]. . |
30 | LEY V, ALMENDRAL J M, CARBONERO P, et al.. Molecular cloning of African swine fever virus DNA [J]. Virology, 1984, 133(2):249-257. |
31 | MAZUR-PANASIUK N, WOŹNIAKOWSKI G. The unique genetic variation within the O174L gene of polish strains of African swine fever virus facilitates tracking virus origin [J]. Arch. Virol., 2019, 164(6):1667-1672. |
32 | QU H, GE S, ZHANG Y, et al.. A systematic review of genotypes and serogroups of African swine fever virus [J]. Virus Genes, 2022, 58(2):77-87. |
33 | BISHOP R P, FLEISCHAUER C, DE VILLIERS E P, et al.. Comparative analysis of the complete genome sequences of kenyan African swine fever virus isolates within p72 genotypes Ⅸ and Ⅹ [J]. Virus Genes, 2015, 50(2):303-309. |
34 | CHAPMAN D A, DARBY A C, SILVA M D A, et al.. Genomic analysis of highly virulent Georgia 2007/1 isolate of African swine fever virus [J]. Emerg. Infect. Dis., 2011, 17(4):599-605. |
35 | DE VILLIERS E P, GALLARDO C, ARIAS M, et al.. Phylogenomic analysis of 11 complete African swine fever virus genome sequences [J]. Virology, 2010, 400(1):128-136. |
36 | MASEMBE C, SREENU V B, SILVA FILIPE A D A, et al.. Genome sequences of five African swine fever virus genotype IX isolates from domestic pigs in Uganda [J/OL]. Microbiol. Resour. Announc., 2018, 713:e01018-18 [2023-02-15]. . |
37 | RODRÍGUEZ J M, MORENO L T, ALEJO A, et al.. Genome sequence of African swine fever virus BA71, the virulent parental strain of the nonpathogenic and tissue-culture adapted BA71V [J/OL]. PLoS One, 2015, 1011:e0142889 [2023-02-15]. . |
38 | ASLANYAN L, AVAGYAN H, KARALYAN Z. Whole-genome-based phylogeny of African swine fever virus [J]. Vet. World, 2020, 13(10):2118-2125. |
39 | SIMULUNDU E, LUBABA C H, VAN HEERDEN J, et al.. The epidemiology of African swine fever in "nonendemic" regions of Zambia (1989—2015): implications for disease prevention and control [J/OL]. Viruses, 2017, 99:236 [2023-02-15]. . |
40 | REDREJO-RODRíGUEZ M, RODRÍGUEZ J M, SUÁREZ C, et al.. Involvement of the reparative DNA polymerase pol Ⅹ of African swine fever virus in the maintenance of viral genome stability in vivo [J]. J. Virol., 2013, 871(7):9780-9787. |
[1] | 陆国清, 马彩霞, 孙国清, 郭惠明, 程红梅. 抗除草剂棉花GV-2的分子特征和遗传稳定性分析[J]. 中国农业科技导报, 2023, 25(1): 42-49. |
[2] | 邹俊杰, 徐妙云, 张兰, 罗彦忠, 刘源, 郑红艳, 王磊. 转基因抗虫、耐除草剂及品质改良复合性状玉米BBHTL8-1的分子特征及功能评价[J]. 中国农业科技导报, 2022, 24(2): 77-85. |
[3] | 邹俊杰, 徐妙云, 张兰, 郑红艳, 王磊. 转基因复合抗虫耐除草剂玉米BFL4-1的分子特征及功能评价[J]. 中国农业科技导报, 2022, 24(1): 31-37. |
[4] | 王巍1,2,罗玉子1,张丽1,马吉飞2*,仇华吉1*. 消毒技术在非洲猪瘟防控中的应用现状与问题[J]. 中国农业科技导报, 2021, 23(4): 93-102. |
[5] | 马硕1,焦悦2,王旭静1,翟勇2,王志兴1*. 高通量测序技术在转基因植物分子特征评价中的应用[J]. 中国农业科技导报, 2020, 22(5): 6-14. |
[6] | 张丽,罗玉子,王涛,孙元,仇华吉*. 非洲猪瘟诊断技术发展现状与需求分析[J]. 中国农业科技导报, 2019, 21(9): 1-11. |
[7] | 崔严方,孙佩龙,刘新奇. EIAV gp45和 HIV gp120基因在不同表达系统中表达效果比较[J]. , 2011, 13(4): 72-78. |
阅读次数 | ||||||
全文 |
|
|||||
摘要 |
|
|||||