中国农业科技导报 ›› 2023, Vol. 25 ›› Issue (2): 99-110.DOI: 10.13304/j.nykjdb.2022.0027

• 智慧农业 农机装备 • 上一篇    下一篇

基于无人机多光谱影像和随机森林的蔬菜识别

郭倩1(), 魏嘉豪1, 张健1, 叶章熙1, 张厚喜1,2,3(), 赖正清4, 邓辉5   

  1. 1.福建农林大学林学院,福州 350028
    2.南方红壤区水土保持国家林业和草原局重点实验室,福州 350028
    3.海峡两岸红壤区水土保持协同创新中心,福州 350028
    4.南京师范大学海洋科学与工程学院,南京 210023
    5.成都理工大学地球科学学院,成都 610059
  • 收稿日期:2022-01-11 接受日期:2022-04-17 出版日期:2023-02-15 发布日期:2023-05-17
  • 通讯作者: 张厚喜
  • 作者简介:郭倩 E-mail:qianguo56@126.com
  • 基金资助:
    国家自然科学基金项目(31901298);西藏自治区科学技术厅重点研发计划项目(XZ202001ZY0056G);福建省自然科学基金项目(2021J01059)

Vegetable Recognition Based on Unmanned Aerial Vehicle (UAV) Multispectral Imagery and Random Forest Algorithm

Qian GUO1(), Jiahao WEI1, Jian ZHANG1, Zhangxi YE1, Houxi ZHANG1,2,3(), Zhengqing LAI4, Hui DENG5   

  1. 1.Forestry College,Fujian Agriculture and Forestry University,Fuzhou 350028,China
    2.Key Laboratory of State Forestry and Grassland Administration for Soil and Water Conservation in Red Soil Region of South China,Fuzhou 350028,China
    3.Cross-Strait Collaborative Innovation Center of Soil and Water Conservation,Fuzhou 350028,China
    4.School of Marine Science and Engineering,Nanjing Normal University,Nanjing 210023,China
    5.School of Earth Sciences,Chengdu University of Technology,Chengdu 610059,China
  • Received:2022-01-11 Accepted:2022-04-17 Online:2023-02-15 Published:2023-05-17
  • Contact: Houxi ZHANG

摘要:

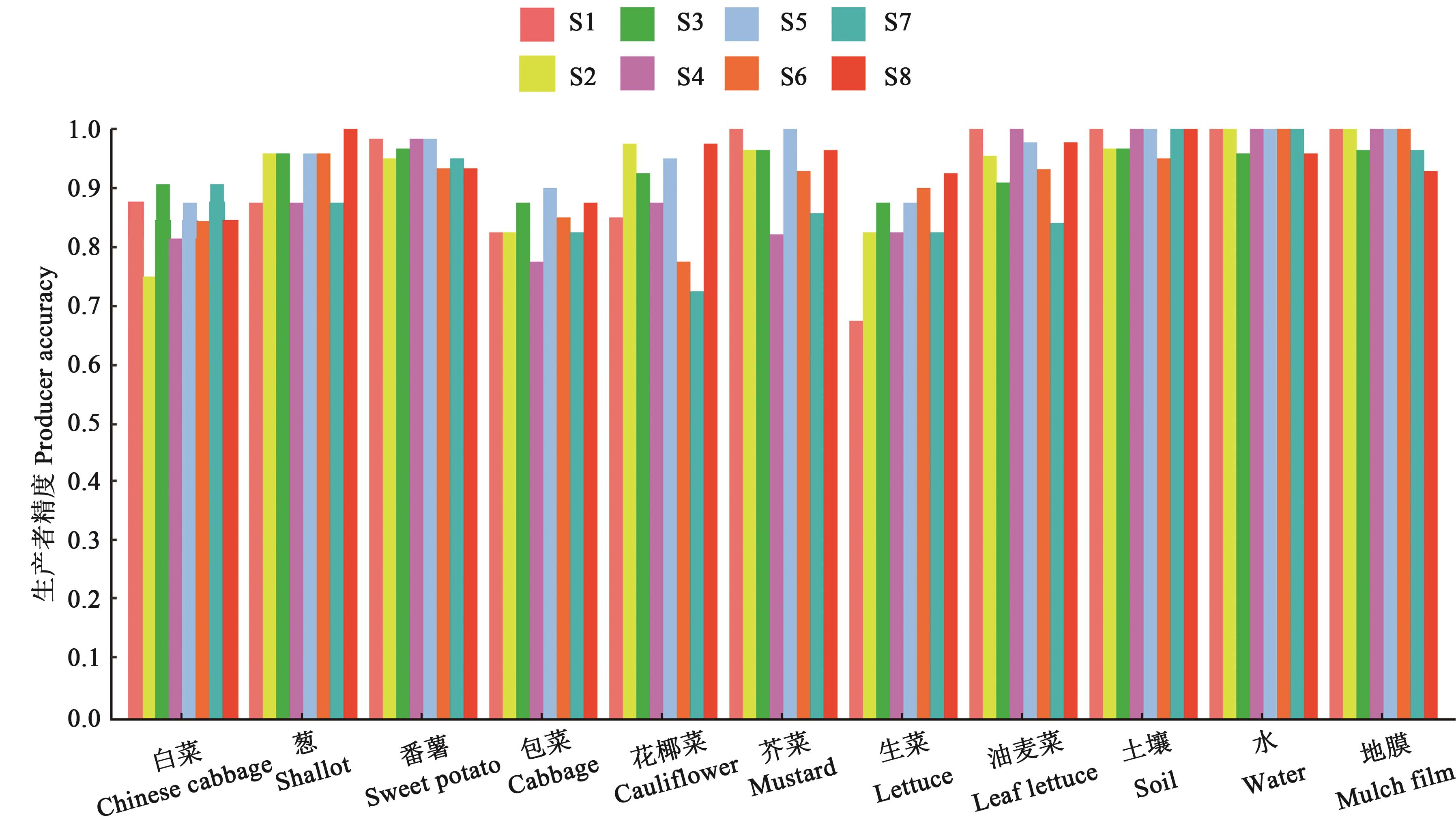
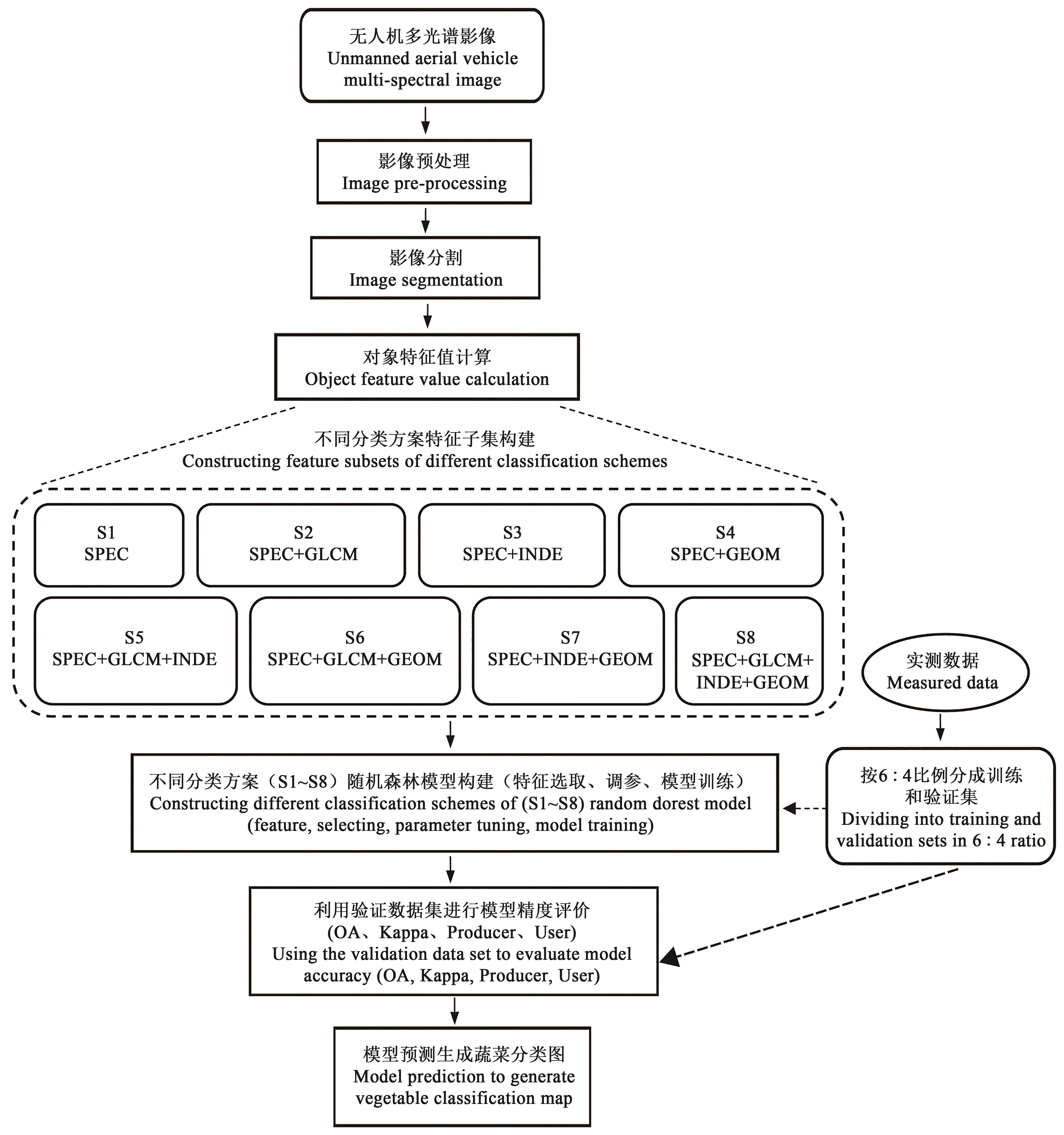
实时准确的蔬菜种植信息是实现水肥精准管理和产量准确估算的重要基础。对无人机多光谱影像进行分割,以光谱特征(spectrum features,SPEC)为基础,分别引入指数特征(index features,INDE)、纹理特征(grey-level co-occurrence matrix features,GLCM)和几何特征(geometric features,GEOM)构建8个分类方案(S1~S8),使用随机森林算法进行分类并分析分类效果。结果表明,方案S5(SPEC+GLCM+INDE)的分类效果最好,总体精度和Kappa系数分别为92.75%和0.92。几何特征的引入降低了分类精度,而纹理和指数特征则与其相反;仅依靠光谱、指数和纹理特征仍难以有效区分白菜和包菜,为提高精度后续研究有必要引入植株高度等特征;在4大类特征中,重要性排在首位的是光谱特征,其次为指数特征。基于无人机多光谱影像和随机森林算法能获得较高的蔬菜分类精度,并能确认影响精度的重要特征,可为其他作物的精准识别提供借鉴。

关键词: 无人机, 随机森林, 蔬菜, 多光谱影像, 面向对象

Abstract:

Real-time and accurate information about vegetable distribution is critical for improving the management of water/fertilizer and accurate estimation of the yield. Based on spectrum features of the segmented UAV multispectral images objects, other features including index, textural and geometric features were added to build eight classification schemes (S1~S8), and then the random forest algorithm was used to classify and analyze the classification effect. The results showed that the scheme S5 (SPEC+GLCM+INDE) performed better than the others, with overall accuracy and Kappa of 92.75% and 0.92, respectively. We discovered that adding geometric features reduced the classification accuracy, while adding index and texture features had the opposite effect. It was difficult to distinguish the Chinese cabbage and cabbage effectively only by spectrum, index and texture features, so it was necessary to introduce features such as height to improve the accuracy in the follow-up research. The feature importance ranking results showed that spectrum features, followed by the index features, had the greatest impact on classification accuracy. To summarize, the method proposed in this study, which combined object-oriented and RF algorithm, could achieve higher classification accuracy based on multi-spectral images from UAV, and the important features that affect vegetable classification could be effectively identified, providing a reference for the accurate identification of other crops.

Key words: unmanned aerial vehicle, random forests, vegetable, multi-spectral image, object-oriented method

中图分类号: